无障碍阅读
首页
资讯西塞山
政府信息公开
互动交流
在线办事
魅力西塞山
当前位置:
首页
>
政府信息公开
>
政府信息公开年度报告
>
2025年
>
部门
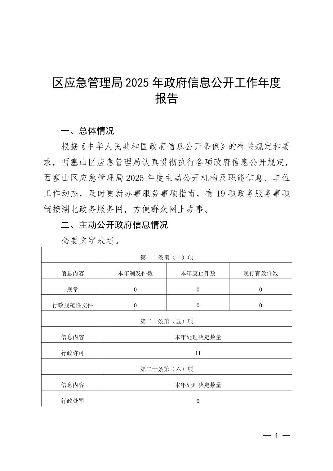
西塞山区应急管理局2025年政府信息公开工作年度报告
来源:西塞山区政府 时间:2026-01-27 16:25
公报标题
西塞山区应急管理局2025年政府信息公开工作年度报告
总号
无
期号
无
主办单位
西塞山区应急管理局
公报年份
2025
目录
区应急管理局2025年政府信息公开工作年度报告.pdf