无障碍阅读
首页
资讯西塞山
政府信息公开
互动交流
在线办事
魅力西塞山
当前位置:
首页
>
政府信息公开
>
政府信息公开年度报告
>
2022年
>
部门
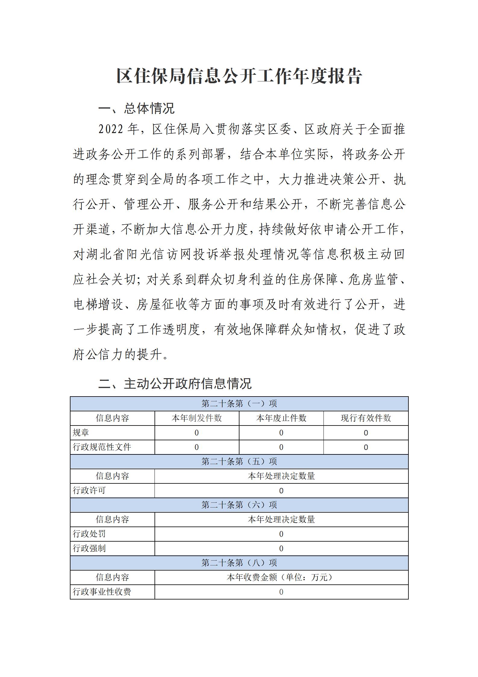
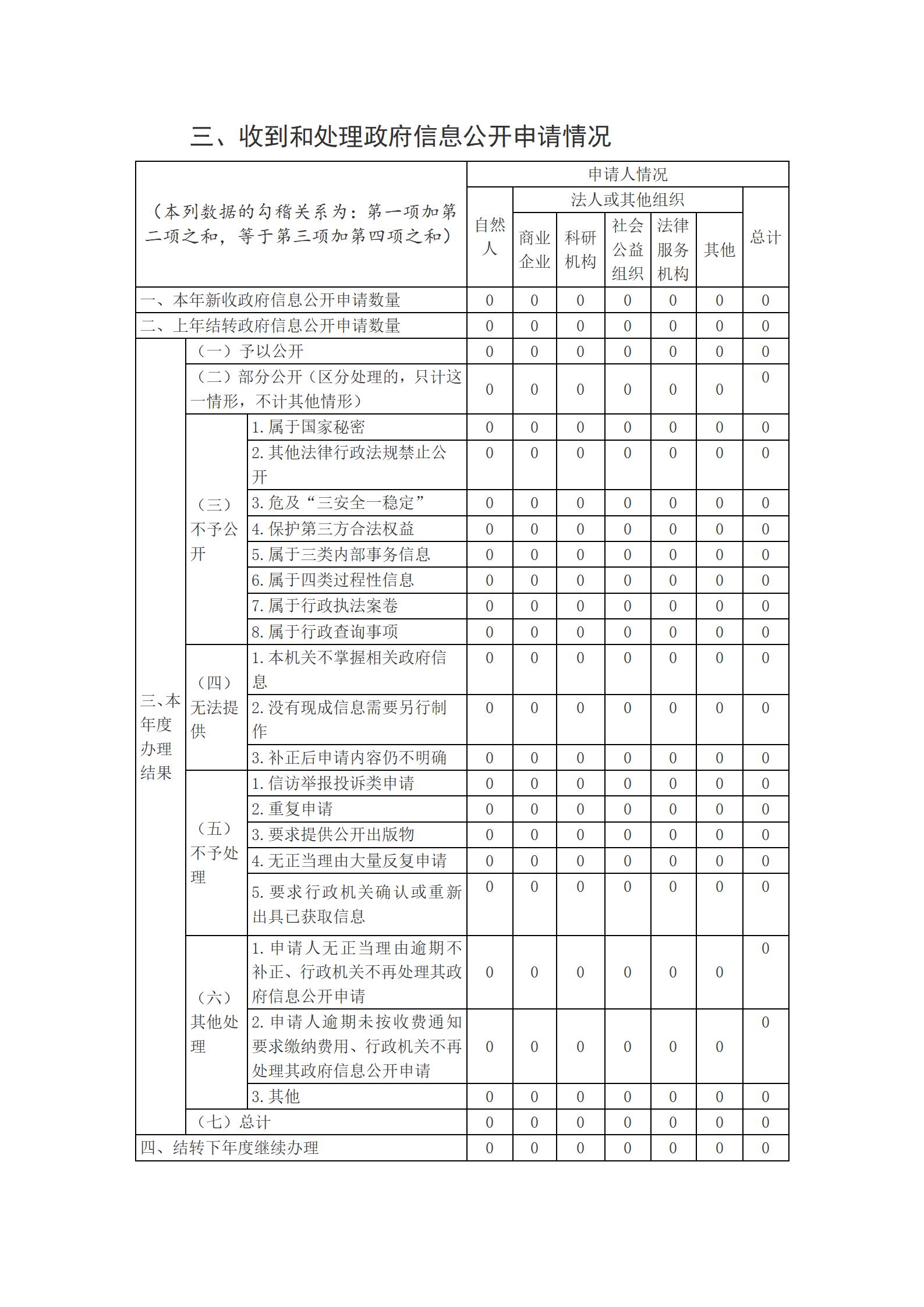
西塞山区住保局2022年政府信息公开工作年度报告
来源:西塞山区政府 时间:2023-01-31 10:25
公报标题
西塞山区住保局2022年政府信息公开工作年度报告
总号
.
期号
.
主办单位
区住保局
公报年份
2022
目录
西塞山区住保局2022年政府信息公开工作年度报告.docx