无障碍阅读
首页
资讯西塞山
政府信息公开
互动交流
在线办事
魅力西塞山
当前位置:
首页
>
政府信息公开
>
法定主动公开内容
>
重大建设项目
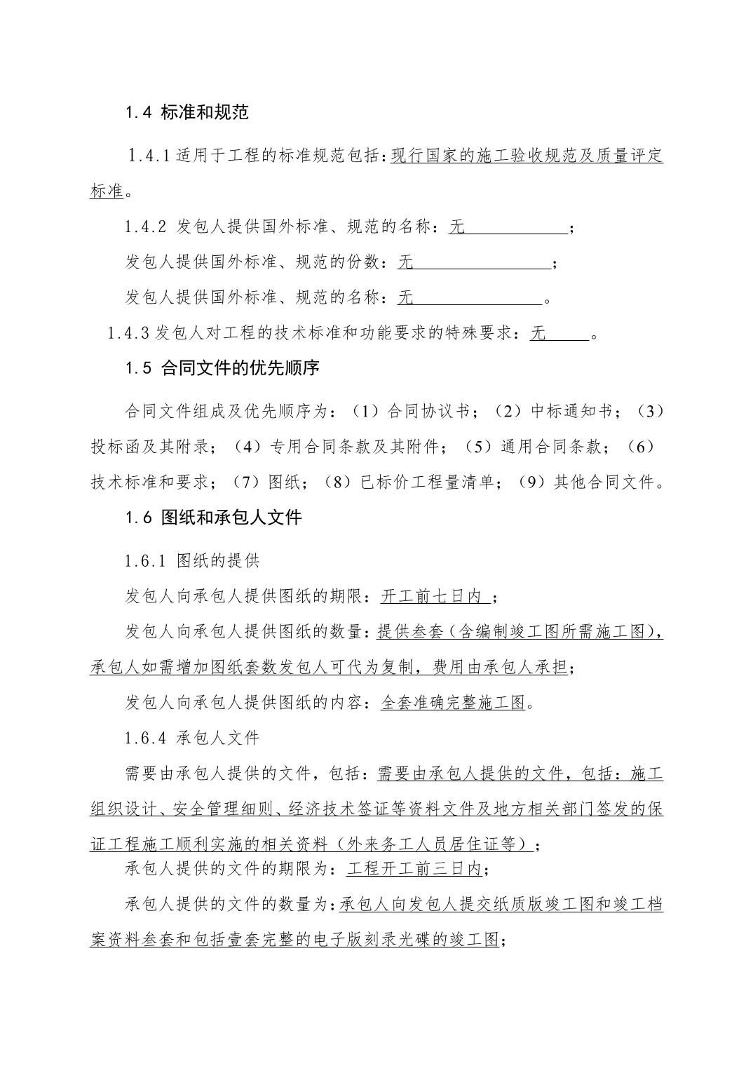
西塞山区风电智能制造产业园建设项目(二期) 施工合同
来源:西塞山区创发集团 时间:2026-01-27 10:32