无障碍阅读
首页
资讯西塞山
政府信息公开
互动交流
在线办事
魅力西塞山
当前位置:
首页
>
政府信息公开
>
法定主动公开内容
>
重大建设项目
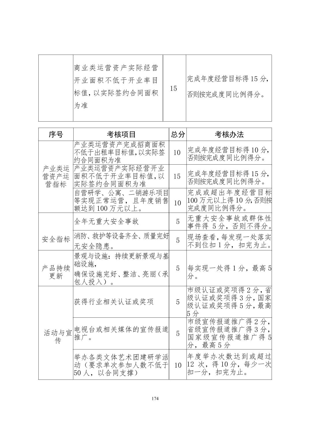
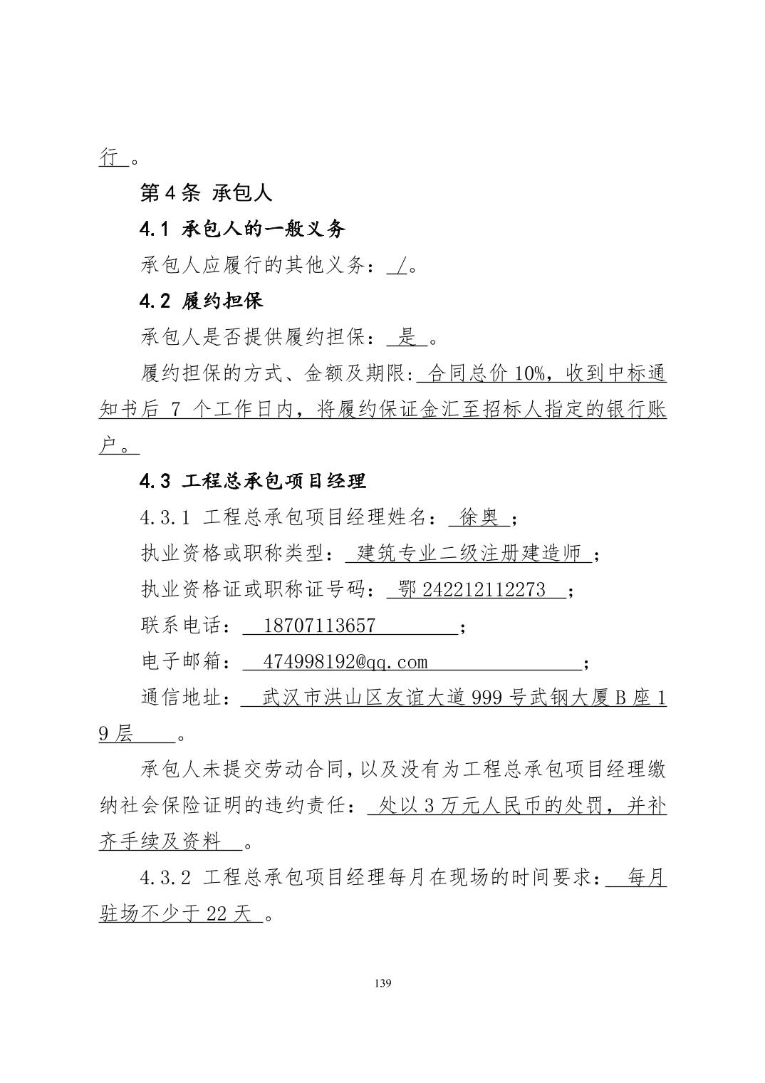
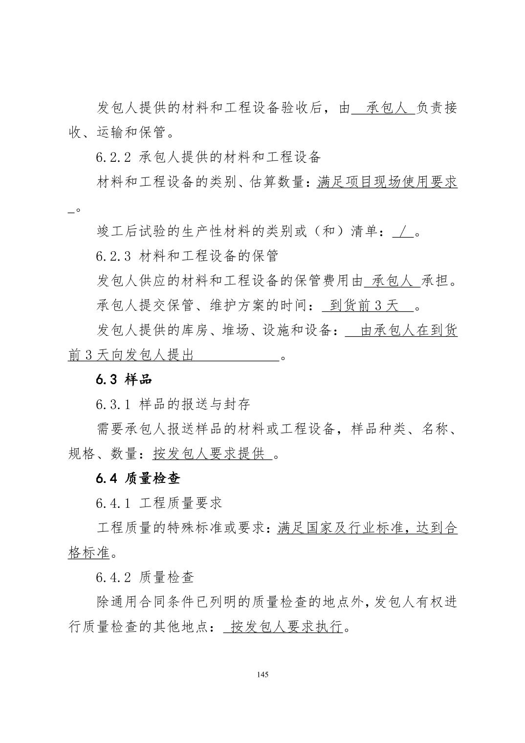
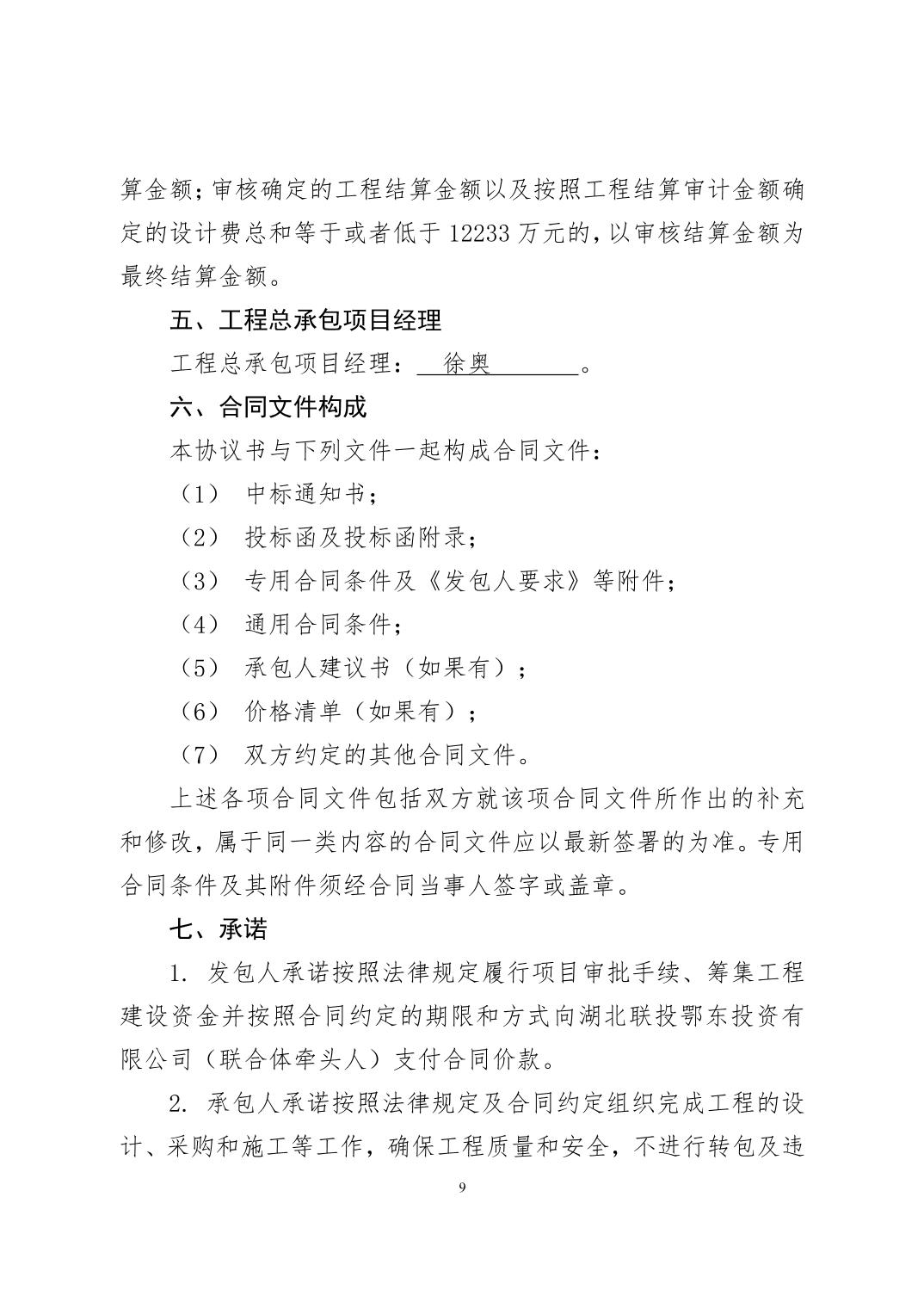
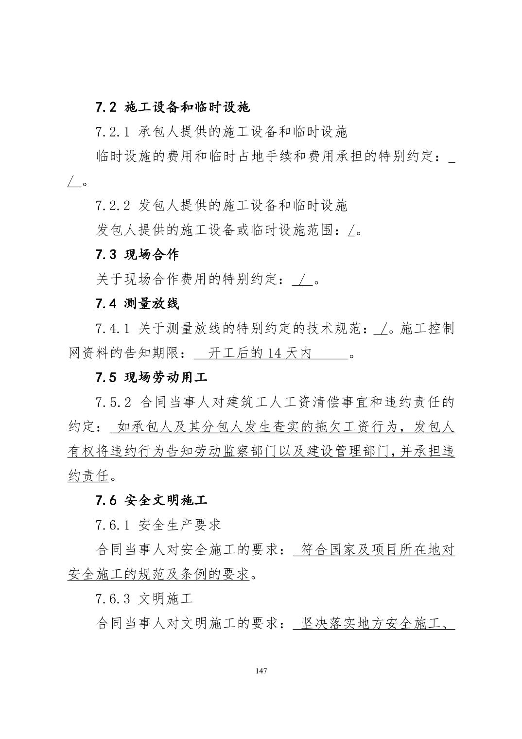
黄石市西塞山区工人村片城市更新改造项目 工程总承包及运营合同(EPC+O)
来源:西塞山区创发集团 时间:2025-12-08 11:11
黄石市西塞山区工人村片城市更新改造项目工程总承包及运营合同(EPC+O).pdf