无障碍阅读
首页
资讯西塞山
政府信息公开
互动交流
在线办事
魅力西塞山
当前位置:
首页
>
政府信息公开
>
法定主动公开内容
>
重大建设项目
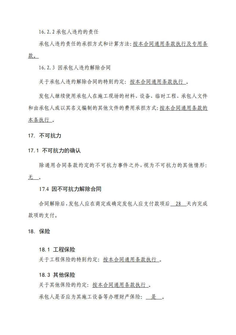
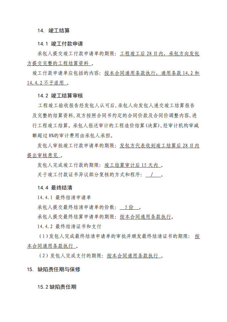
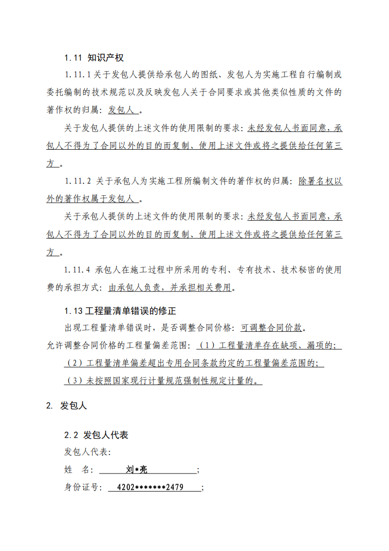
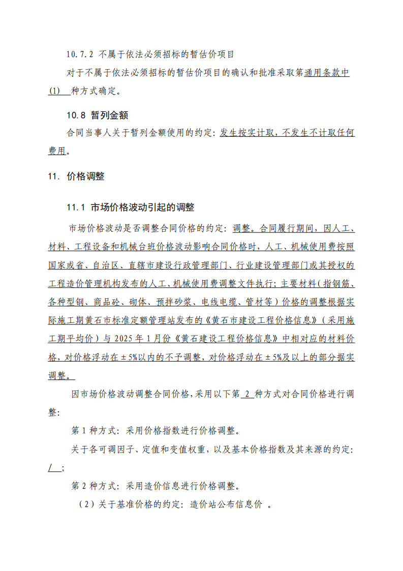
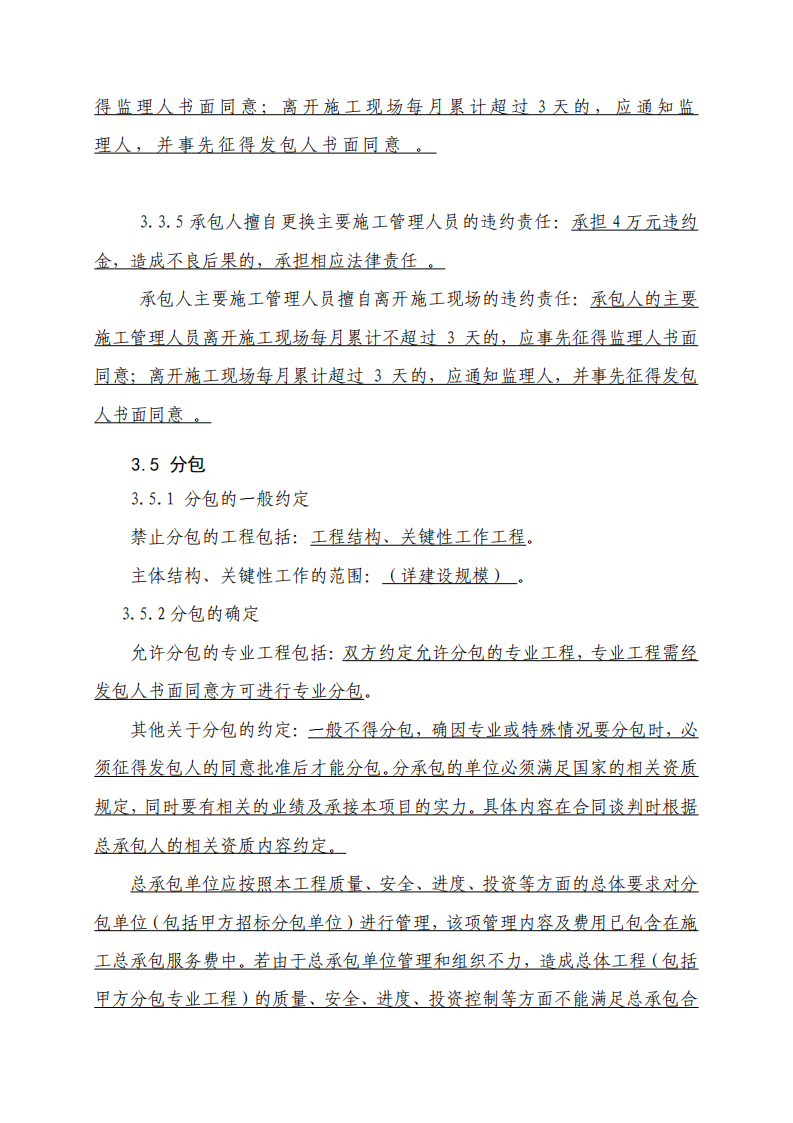
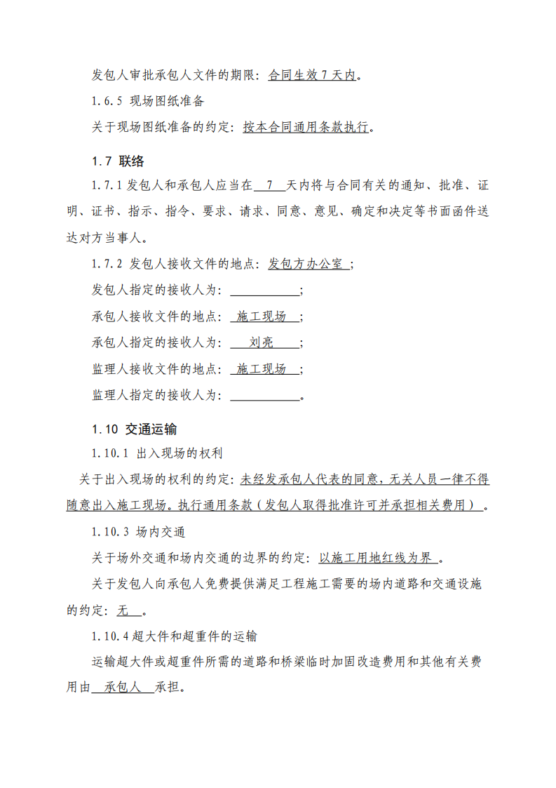
黄石市西塞山区农民返乡电子信息产业创业园建设项目(二期)合同
来源:黄石汇达资产经营有限公司 时间:2025-09-03 11:28
黄石市西塞山区农民返乡电子信息产业创业园建设项目(二期)合同-签订版(1).pdf