无障碍阅读
首页
资讯西塞山
政府信息公开
互动交流
在线办事
魅力西塞山
当前位置:
首页
>
政府信息公开
>
法定主动公开内容
>
通知公告
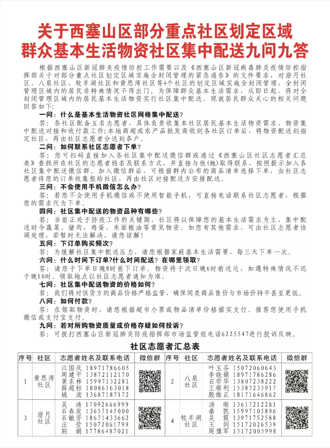
关于西塞山区部分重点社区划定区域群众基本生活物资社区集中配送九问九答
来源:. 时间:2020-02-15 12:40
索引号
主题词
发文单位
效力状态
生效日期
失效日期
主题分类
体裁分类
发文字号
正文
黄思湾社区微信群
八泉社区微信群
澄月社区微信群
牧羊湖社区微信群