一、适用情形
个人及企业
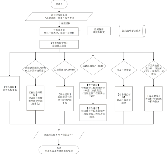
二、联办事项
1.内资公司设立登记
2.特殊建设工程的消防设计审查(非投资类)
3.特殊建设工程消防验收/其他建设工程竣工验收消防备案
4.建设项目(非辐射类)环境影响评价文件审批
5.养老机构备案
6.食品经营许可新办
7.养老机构内设医疗机构备案
三、受理条件
一、企业设立登记
申请材料齐全、符合法定形式,登记机关予以确认登记。
二、建设项目(非辐射类)环境影响评价文件审批
1、符合建设项目环评文件分类管理与分级审批规定;
2、申请材料齐全、符合法定形式;
3、建设项目环境影响报告书(表)编制单位符合《建设项目环境影响报告书(表)编制监督管理办法》要求。
三、养老机构备案
申请材料齐全,符合法定形式,具体见申请材料目录。
四、食品经营许可新办
申请新办食品经营许可,应当符合下列条件:(一)具有与经营的食品品种、数量相适应的食品原料处理和食品加工、销售、贮存等场所,保持该场所环境整洁,并与有毒、有害场所以及其他污染源保持规定的距离;(二)具有与经营的食品品种、数量相适应的经营设备或者设施,有相应的消毒、更衣、盥洗、采光、照明、通风、防腐、防尘、防蝇、防鼠、防虫、洗涤以及处理废水、存放垃圾和废弃物的设备或者设施;(三)有专职或者兼职的食品安全管理人员和保证食品安全的规章制度;(四)具有合理的设备布局和工艺流程,防止待加工食品与直接入口食品、原料与成品交叉污染,避免食品接触有毒物、不洁物;(五)法律、法规规定的其他条件。
五、养老机构内设医疗机构备案
养老机构内设医疗机构备案,应当提交下列材料:(一)《养老机构内部设置诊所、卫生所(室)、医务室、护理站设置医疗机构备案书》;(二)养老机构内设医疗机构主要负责人有效身份证明、医师资格证书、医师执业证书;(三)开展相关业务范围的卫生技术人员名录、有效身份证明、执业资格证件;(四)养老机构内设医疗机构管理规章制度;(五)医疗废物处理方案、相关的医疗设备、设施,医疗办公用房等情况说明,并提供相应证明材料;(六)消防应急预案。应当提供养老机构法人和内设医疗机构主要负责人的资质证明、法人身份证明。
六、其他建设工程竣工验收消防备案
建设单位依法办理其他建设工程消防设计备案,在其他建设工程竣工验收合格后申请竣工验收消防备案。
七、特殊建设工程的消防设计审查(非投资类)(房屋建筑工程及其他29类)
具有下列情形之一的建设工程是特殊建设工程:(一)总建筑面积大于二万平方米的体育场馆、会堂,公共展览馆、博物馆的展示厅;(二)总建筑面积大于一万五千平方米的民用机场航站楼、客运车站候车室、客运码头候船厅;(三)总建筑面积大于一万平方米的宾馆、饭店、商场、市场;(四)总建筑面积大于二千五百平方米的影剧院,公共图书馆的阅览室,营业性室内健身、休闲场馆,医院的门诊楼,大学的教学楼、图书馆、食堂,劳动密集型企业的生产加工车间,寺庙、教堂;(五)总建筑面积大于一千平方米的托儿所、幼儿园的儿童用房,儿童游乐厅等室内儿童活动场所,养老院、福利院,医院、疗养院的病房楼,中小学校的教学楼、图书馆、食堂,学校的集体宿舍,劳动密集型企业的员工集体宿舍;(六)总建筑面积大于五百平方米的歌舞厅、录像厅、放映厅、卡拉0K厅、夜总会、游艺厅、桑拿浴室、网吧、酒吧,具有娱乐功能的餐馆、茶馆、咖啡厅;(七)国家工程建设消防技术标准规定的一类高层住宅建筑;(八)城市轨道交通、隧道工程,大型发电、变配电工程;(九)生产、储存、装卸易燃易爆危险物品的工厂、仓库和专用车站、码头,易燃易爆气体和液体的充装站、供应站、调压站;(十)国家机关办公楼、电力调度楼、电信楼、邮政楼、防灾指挥调度楼、广播电视楼、档案楼;(十一)设有本条第一项至第六项所列情形的建设工程;(十二)本条第十项、第十一项规定以外的单体建筑面积大于四万平方米或者建筑高度超过五十米的公共建筑。
八、特殊建设工程消防验收(房屋建筑工程及其他29类)
按照国家工程建筑消防技术标准需要进行消防设计的建设工程竣工后,必须进行消防验收的,材料齐全且符合法定形式,予以受理。
四、法律依据
无
五、申报材料
1.湖北省开办养老院“一件事”申请表(免提交)
2.公司登记(备案)申请书
3.公司章程
4.股东、发起人的主体资格文件或自然人身份证明
5.法定代表人、董事、监事和经理的任职文件
6.住所使用相关文件
7.营业执照(免提交)
8.中华人民共和国居民身份证(免提交)
9.备案承诺书
10.开展相关业务范围的卫生技术人员名录
11.养老机构内设医疗机构管理规章制度
12.医疗废物处理方案和污水处理方案
13.相关的医疗设备、设施清单
14.内设医疗机构内部分区布局图
15.委托书
16.食品经营许可承诺书
17.食品安全自查、从业人员健康管理、进货查验、食品安全事故处置等保证食品安全的规章制度
18.单位食堂提供关键环节食品加工操作规程
19.经营场所、设备布局、加工流程、卫生设施等平面示意图及说明
20.建设工程消防验收备案凭证(免提交)
21.建设项目环境影响报告书(表)及申请函
22.建设工程消防验收备案告知承诺书
23.消防设计文件
24.中华人民共和国建设工程规划许可证(免提交)
25.工程竣工验收报告
26.有关消防设施的工程竣工图纸
六、办理流程

七、办结时限
17个工作日
八、收费依据及标准
不收费
九、办理地点
西塞山区飞云街6号西塞山区区政务服务中心二楼9号窗口
十、咨询电话
0714-6488678
