一、服务对象
已取得毕业证书的高校毕业生
二、联办事项
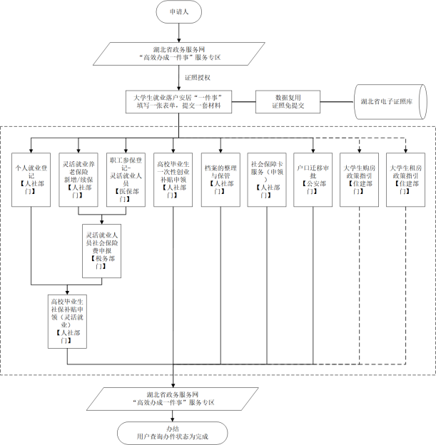
1、个人就业登记
2、高校毕业生社保补贴申领(灵活就业)
3、档案的整理与保管
4、【省集中企保系统】灵活就业养老保险新增/续保
5、社会保障卡服务(申领)
6、高校毕业生一次性创业补贴申领
7、职工参保登记-灵活就业人员
8、户口迁移审批
9、灵活就业人员社会保险费申报
10、大学生购房政策指引
11、大学生租房政策指引
三、申报须知
一、个人就业登记
申请个人就业登记,应当符合下列条件:
年满16周岁(含)至依法享受基本养老保险待遇;
从事一定社会经济活动,并取得合法劳动报酬或经营收入。其中,劳动报酬或经营收入不低于当地居民最低生活保障标准;
二、高校毕业生社保补贴申领(灵活就业)
申请高校毕业生社保补贴申领(灵活就业),应当符合下列条件:
毕业年度和离校2年内未就业高校毕业生灵活就业后缴纳的社会保险费,按规定给予社会保险补贴;
三、档案的整理和保管
申请人实名登录后,点击在线办理,即可查询状态结果,未查到信息,请选择委托存档机构层级或电话联系有关单位查询;
四、【省集中企保系统】灵活就业养老保险新增/续保
申请【省集中企保系统】灵活就业养老保险新增/续保,应当符合下列条件:
根据《中华人民共和国社会保险法》第十条:职工应当参加基本养老保险,由用人单位和职工共同缴纳基本养老保险费。无雇工的个体工商户、未在用人单位参加基本养老保险的非全日制从业人员以及其他灵活就业人员可以参加基本养老保险,由个人缴纳基本养老保险费;
五、社会保障卡服务(申领)
申请社会保障卡服务(申领),应当符合下列条件:
在中国境内居住的中国公民,以及在中国境内就业或者参加社会保险的香港、澳门特别行政区居民、台湾地区居民、外国人;
六、高校毕业生一次性创业补贴申领
申请高校毕业生一次性创业补贴申领,应当符合下列条件:
对初次办理注册登记,经营6个月及以上且带动就业2人及以上(含创业者本人)的高校毕业生(毕业5年内),给予一次性创业补贴。
七、职工参保登记-灵活就业人员
申请职工参保登记,应当符合下列条件:
自愿参加职工基本医疗保险的无雇工的个体工商户、未在用人单位参加基本医疗保险的非全日制从业人员以及其他灵活就业人员,可以向医疗保障经办机构申请办理参加职工基本医疗保险登记;
八、户口迁移审批
申请户口迁移审批,应当符合下列条件:
【武汉】大学生毕业落户:年龄不满45周岁(研究生不受年龄限制)的高等学校专科及以上学历或学位(经教育部学历认证)毕业生,本人及其配偶、未成年子女可以申请落户;
【武汉市以外其他市州】大中专院校学生毕业落户:大中专院校、技工学校学生学生毕业,可以按照当地规定办理落户;
九、灵活就业人员社会保险费申报
申请灵活就业人员社会保险费申报,应当符合下列条件:
无雇工的个体工商户、未在用人单位参加社会保险的非全日制从业人员以及其他灵活就业人员参加社会保险的,应当依照法律、行政法规规定或者税务机关依照法律、行政法规规定确定的申报期限、申报内容,申报缴纳社会保险费;
四、办理流程

五、申报材料
- 大学生就业落户安居“一件事”申请表
- 中华人民共和国居民身份证(免提交)
- 居民户口簿(免提交)
- 毕业证和学历证明
- 证件照
- 居住凭证
- 关系凭证
- 营业执照
六、办结时限
承诺办结:20个工作日
七、收费依据及标准
不收费
八、办理地点
线下办理:黄石市西塞山区西塞山政务服务中心1楼7号窗口
线上办理:1.登录湖北省政务服务网(http://zwfw.hubei.gov.cn/)“高效办成一件事”专栏,根据
页面提示办理。
2. 登录鄂汇办APP,点击“高效办成一件事”,选择大学生就业落户安居,根据页面提示办理。
九、咨询电话
0714-6484000
“大学生就业落户安居”一件事办理申请表
个人基本信息 | 姓名 | 手机号码 | ||||||||||||||||||||
证件类型 | ☑居民身份证 (居民户口簿) | 公民身份号码 | ||||||||||||||||||||
性别 | □男 □女 | 民族 | ||||||||||||||||||||
国籍/地区 | 出生日期 | |||||||||||||||||||||
户口性质 | ☑居民户 | |||||||||||||||||||||
户口所在地区划 | ____省_____市(州/直管市)_____县(市/区) _____ 乡(镇/街道) | |||||||||||||||||||||
常住地址 | ____省_____市(州/直管市)_____县(市/区) _____ 乡(镇/街道) | |||||||||||||||||||||
灵活就业形式 | □自主就业 □个体经营 □灵活就业 □其他自主就业 | |||||||||||||||||||||
所学专业 | ||||||||||||||||||||||
毕业日期 | 毕业学校 | |||||||||||||||||||||
就业登记信息 | 文化程度 | □研究生及以上 □博士研究生 □硕士研究生 □大学本科 □大学专科 □中专技校 □中等专科 □职业高中 □技工学校 □高中 □初中及以下 □初级中学 □小学 □其他 | ||||||||||||||||||||
是否有统一社会信用代码 | □是 □否 | 统一社会信用代码 | ||||||||||||||||||||
工作描述/单位名称 | ||||||||||||||||||||||
就业地所在县市(区) | 提交经办机构 | |||||||||||||||||||||
就业时间 | 行业代码 | |||||||||||||||||||||
产业类别 | □第一产业(农、林、牧、渔业) □第二产业(生产制造业) □第三产业(服务业) | |||||||||||||||||||||
社保补贴申领信息 | 灵活就业单位 名称 | 养老保险缴费所在地 | ☑省内 | |||||||||||||||||||
初次享受年月 | 社保卡账号(银行账号) | |||||||||||||||||||||
开户银行 | 银行户名 | |||||||||||||||||||||
户籍所在地 | 提交经办机构 | |||||||||||||||||||||
□养老缴费年月 | 开始时间—结束时间 | 补贴 月数 | ||||||||||||||||||||
□养老补贴年月 | 开始时间—结束时间 | |||||||||||||||||||||
□失业缴费年月 | 开始时间—结束时间 | 补贴 月数 | ||||||||||||||||||||
□失业补贴年月 | 开始时间—结束时间 | |||||||||||||||||||||
□医疗缴费年月 | 开始时间—结束时间 | 补贴 月数 | ||||||||||||||||||||
□医疗补贴年月 | 开始时间—结束时间 | |||||||||||||||||||||
一次性创业补贴申领信息 | 类别(在对应项目前的□内打√,下同) | ☑高校毕业生一次性创业补贴 | 人员 类别 | □毕业学年起五年内高校毕业生 | ||||||||||||||||||
创办项目 名 称 | 经营地址 (或网址) | |||||||||||||||||||||
工商注册 时 间 | 统一社会信用代码 | |||||||||||||||||||||
法定代表人 | 单位类型 | |||||||||||||||||||||
经济类型 | 带动就业人数 | |||||||||||||||||||||
开户行全称 | 个人银行 账号 | |||||||||||||||||||||
灵活就业人员参保登记信息(医保) | 本次参保 日期 | 参保区划 | 市(州) 县(区) | |||||||||||||||||||
缴费档次 | 开户行名称 | |||||||||||||||||||||
开户行编号 | 银行户名 | |||||||||||||||||||||
银行账号 | ||||||||||||||||||||||
灵活就业人员参保登记信息(社保) | 参保所属机构 | 首次参工时间 | ||||||||||||||||||||
首次参保年月 | 险种类型 | ☑城镇职工基本养老保险 | ||||||||||||||||||||
社会保障卡申领信息 | 服务银行名称 | 证件有效期 | ||||||||||||||||||||
参保地(市) | 职业工种 | |||||||||||||||||||||
领卡方式 | ☑邮寄 | 邮寄地址 (区划) | ||||||||||||||||||||
邮寄详细地址 | ||||||||||||||||||||||
收件人 | 收件人 手机号码 | |||||||||||||||||||||
户口迁移信息 | 申请落户 类别 | □大中专院校学生毕业落户 □【武汉】大学毕业生落户 | ||||||||||||||||||||
拟落户地址 | ||||||||||||||||||||||
拟落户类型 | □家庭户 □单位集体户 □社区公共户 | |||||||||||||||||||||
户籍地派出所 | 拟落户地派出所 | |||||||||||||||||||||
随迁人信息 | 姓名 | 公民身份号码 | ||||||||||||||||||||
与申请人关系 | ||||||||||||||||||||||
