无障碍阅读
首页
资讯西塞山
政府信息公开
互动交流
在线办事
魅力西塞山
当前位置:
首页
>
政府信息公开
>
地方部门平台链接
>
区直部门
>
区发改局
>
政府信息公开年报
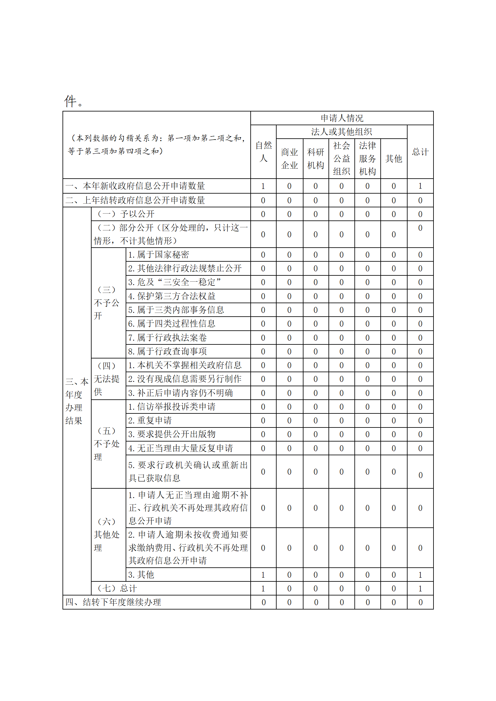
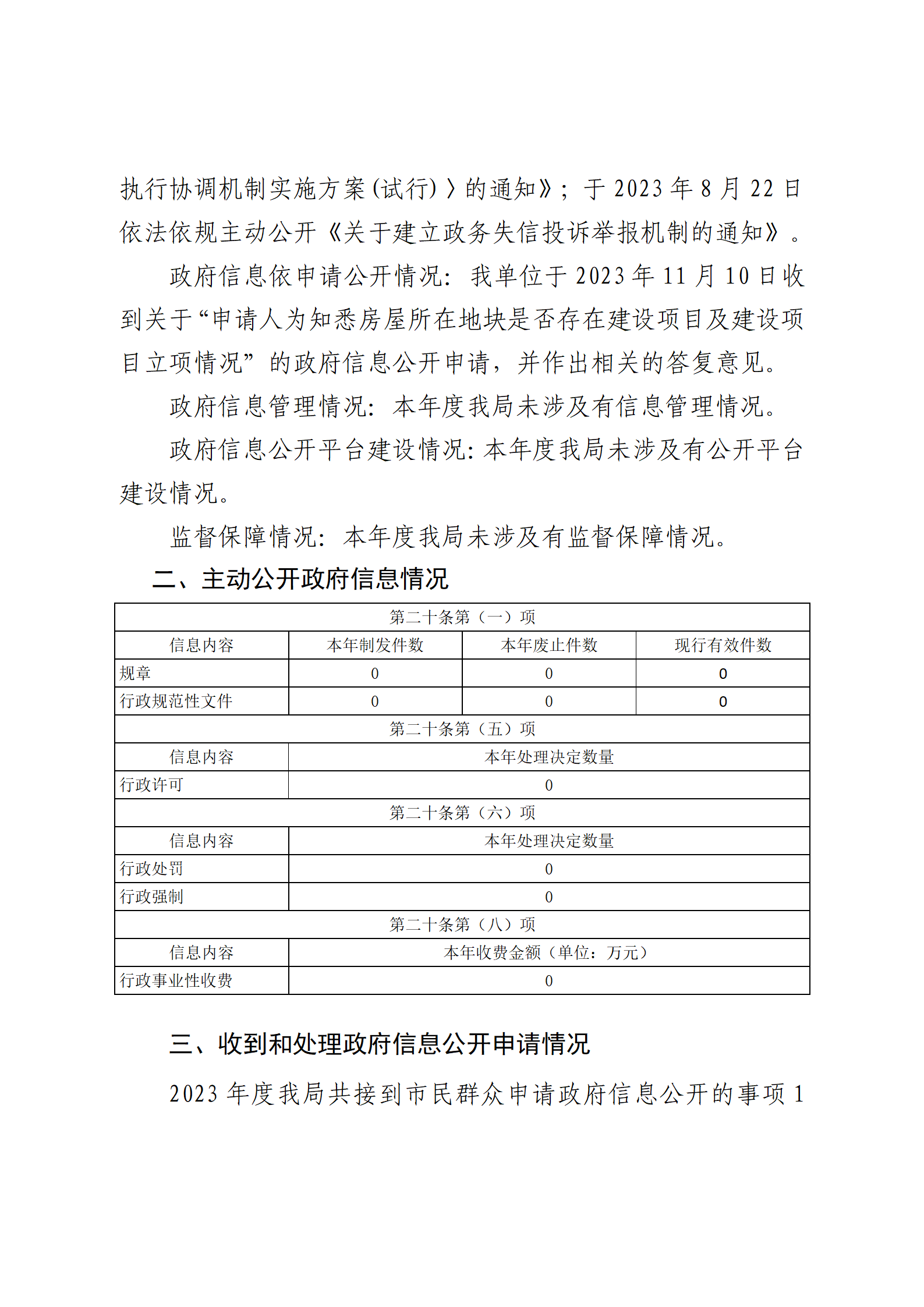
西塞山区发改局2023年政府信息公开工作年度报告
来源:. 时间:2024-05-17 09:50